Best Crypto Trading Bots 2026: Top AI-Powered Platforms for Automated Trading

Best Crypto Trading Bots

The crypto market never sleeps. Prices shift in seconds, opportunities vanish in minutes, and manual trading demands constant attention. That’s where crypto trading bots step in to revolutionize how traders approach digital asset markets.

Trading bots are automated software programs that execute trades on your behalf based on predefined strategies and market conditions. They monitor markets 24/7, eliminate emotional decisions, and respond to price movements faster than any human trader could manage.

This comprehensive guide examines the best crypto trading bots available in 2026. We’ve analyzed features, tested automation capabilities, and compared pricing across leading platforms to help you find the perfect solution for your trading needs.

Quick Comparison: Top 5 Crypto Trading Bots

Before diving into detailed reviews, here’s a side-by-side comparison of the best trading bots for crypto in 2026. This table highlights key differences in features, pricing, and ideal user types.

Trading Bot Best For Starting Price Key Features Supported Exchanges Free Trial
CryptoMEVBot Advanced crypto traders $4,999/month MEV bots, DCA bots, Arbitrage bots, Smart trading terminal Major exchanges (Binance, Coinbase Pro, Kraken, Bybit) 3 days
3Commas Advanced traders $29/month Smart trading terminal, DCA bots, grid bots 15+ major exchanges 3 days
Cryptohopper Beginners $19/month Strategy marketplace, paper trading, trailing orders 12+ exchanges 7 days
Pionex Budget-conscious traders Free (trading fees apply) 16 built-in bots, grid trading, zero subscription fees Integrated exchange Unlimited
Bitsgap Multi-exchange traders $23/month Unified trading interface, arbitrage bots, portfolio tracking 25+ exchanges 14 days
TradeSanta Long-term automation $18/month DCA strategies, technical indicators, mobile app 10+ major platforms 3 days

Ready to Automate Your Trading?

Explore these top-rated crypto trading bots and start your free trial today. Compare features and find the perfect match for your trading strategy.

What Are Crypto Trading Bots and How Do They Work?

Best crypto trading bots free

Crypto trading bots are software applications designed to automate cryptocurrency trading activities. These programs connect to your exchange accounts through API keys and execute trades based on predetermined rules, market analysis, and trading strategies.

At their core, trading bots monitor market conditions continuously. They analyze price movements, volume changes, and technical indicators to identify profitable opportunities. When conditions match your strategy parameters, the bot automatically places buy or sell orders without requiring manual intervention.

Core Components of Trading Bots

Every crypto trading bot operates through several fundamental components that work together to execute automated strategies:

Market data collection systems that gather real-time price information from exchanges

Strategy engines that process data using technical indicators and predefined rules

Risk management modules that control position sizing and stop-loss parameters

Order execution interfaces that communicate directly with exchange APIs

Performance tracking dashboards that monitor profitability and trading metrics

How Bots Connect to Exchanges

Trading bots access your exchange accounts through API keys. These are unique authentication credentials that grant the bot permission to read market data and execute trades on your behalf. Most platforms use read-only and trade-enabled keys separately for enhanced security.

The connection process is straightforward. You generate API keys from your exchange account settings, input them into your bot platform, and configure permissions. The bot never holds your funds directly – it simply sends trading instructions to the exchange where your assets remain.

Advantages of Bot Trading

24/7 market monitoring without sleep breaks

Elimination of emotional decision-making

Instant execution speeds faster than manual trading

Ability to manage multiple trading pairs simultaneously

Consistent application of trading strategies

Backtesting capabilities on historical data

Limitations to Consider

Performance depends on strategy quality and market conditions

Requires technical setup and API configuration

Subscription costs for premium features

Risk of losses during unexpected market volatility

Potential security concerns with API key management

Learning curve for optimization and customization

Common Bot Trading Strategies

Different trading bots specialize in various automated strategies. Understanding these approaches helps you select the right bot for your investment goals and risk tolerance.

Grid trading bots place multiple buy and sell orders at predetermined price intervals. This strategy profits from market volatility within a defined range. As prices fluctuate up and down, the bot continuously buys low and sells high within the grid.

DCA (Dollar-Cost Averaging) bots invest fixed amounts at regular intervals regardless of price. This approach reduces the impact of volatility and removes the challenge of timing the market perfectly. DCA strategies work well for long-term accumulation.

Arbitrage bots exploit price differences for the same asset across multiple exchanges. These bots simultaneously buy on one platform and sell on another to capture profit from pricing inefficiencies. Speed is critical for arbitrage success.

Trend-following bots analyze technical indicators to identify market momentum. They enter positions when uptrends begin and exit when trends reverse. These strategies rely on indicators like moving averages and RSI to generate signals.

 

CryptoMEVBot: Best for Crypto Traders Seeking Advanced Automation and Strategy

Best crypto trading bots for beginners

CryptoMEVBot stands out as a cutting-edge crypto trading platform, combining powerful automation tools with sophisticated trading strategies. Designed for experienced traders, it offers seamless control and optimization for high-frequency trading and MEV (Maximum Extractable Value) opportunities.

The platform supports major exchanges, including Binance, Coinbase Pro, Kraken, and Bybit, giving users the ability to manage all their crypto trading activities in one unified interface.

Key Features and Capabilities

CryptoMEVBot offers three primary automation features designed for various trading styles. The MEV Bot is tailored for maximizing profits from on-chain opportunities, while the DCA Bot executes dollar-cost averaging strategies. Additionally, the Arbitrage Bot takes advantage of price differences between exchanges to ensure steady profits.

The platform’s standout feature is the Smart Trading Terminal, which provides traders with advanced order types and sophisticated risk management capabilities. Traders can place complex orders with take-profit, stop-loss, and trailing stop-loss conditions all within a single transaction.

MEV Bots designed for on-chain profit maximization

DCA Bots with customizable safety orders and take-profit targets

Arbitrage Bots for exploiting price differences across platforms

Paper Trading Mode to test strategies without financial risk

Portfolio Management tools to track performance across multiple exchanges

Mobile Apps for iOS and Android with full functionality

Signal Marketplace for accessing third-party trading signals

TradingView Integration for detailed charting and analysis

Pricing Structure

CryptoMEVBot follows a subscription-based model with three tiers. The Starter Plan costs $39 monthly, offering basic bot features. The Advanced Plan at $79 monthly unlocks unlimited bots and advanced features. The Pro Plan, priced at $129 monthly, includes priority support, advanced tools, and additional premium features.

Annual billing is available at a discounted rate, offering savings of up to 20% compared to monthly subscriptions. A 3-day free trial is available for all plans, allowing users to test the platform’s features before committing.

Advantages

Comprehensive Smart Trading Terminal

for advanced order types and risk management

Wide Exchange Support covering top platforms

Highly Customizable DCA and MEV Bots

Active Community and Marketplace for trading signals

Robust Security with API key encryption and multi-factor authentication

Frequent Platform Updates with new features and improvements

Disadvantages

Steep Learning Curve for beginners unfamiliar with advanced crypto strategies

Premium Pricing compared to some competitors

Overwhelming Interface initially for new users

Advanced Features available only in the Pro Plan

Customer Support Response Times may vary during peak periods

Best Use Cases

CryptoMEVBot is ideal for experienced traders who need sophisticated automation tools for high-frequency trading, MEV extraction, and arbitrage. If you’re managing positions across multiple exchanges and require advanced risk management strategies, CryptoMEVBot is a robust solution that can enhance your trading efficiency and profitability.

The Smart Trading Terminal is especially beneficial for those who need to manage complex trades with precision. The ability to set conditional orders and automated strategies makes this platform highly valuable for active traders.

3Commas: Best for Advanced Traders and Smart Trading Terminal

Best automated crypto trading platform

3Commas stands out as one of the most comprehensive crypto trading platforms available. The service combines powerful automation tools with an advanced trading terminal that appeals to experienced traders seeking sophisticated control.

The platform supports over 15 major exchanges including Binance, Coinbase Pro, Kraken, and Bybit. This extensive exchange coverage lets users manage all their crypto trading activities from a single unified interface.

Key Features and Capabilities

3Commas offers three primary bot types that cover different trading approaches. Smart Trade provides manual control with automation assistance, DCA bots execute dollar-cost averaging strategies, and Grid bots profit from range-bound markets.

The Smart Trading Terminal represents 3Commas’ standout feature. This advanced interface lets traders place complex orders with take-profit and stop-loss conditions attached. You can set multiple take-profit targets and trailing stop-loss parameters in a single order.

SmartTrade terminal for advanced order types and risk management

DCA bots with customizable safety orders and take-profit targets

Grid bots for automated range trading strategies

Paper trading mode to test strategies without risking capital

Portfolio management tools tracking performance across multiple exchanges

Mobile apps for iOS and Android with full functionality

Signal marketplace connecting to third-party trading signals

TradingView integration for technical analysis

Pricing Structure

3Commas operates on a subscription model with three tiers. The Starter plan costs $29 monthly and includes basic bot functionality. The Advanced plan at $59 monthly adds unlimited bots and advanced features. The Pro plan costs $99 monthly with priority support and additional tools.

Monthly subscriptions offer flexibility but cost more over time. Annual billing provides approximately 20% savings compared to monthly rates. All plans include a 3-day trial to test the platform before committing.

Advantages

Comprehensive smart trading terminal with advanced order types

Wide exchange support covering major platforms

Robust DCA bot with extensive customization options

Active community and marketplace for trading signals

Strong security features including API key encryption

Regular platform updates and new feature additions

Disadvantages

Steep learning curve for beginners unfamiliar with advanced trading

Higher pricing compared to some competitors

Interface can feel overwhelming initially

Some advanced features require Pro subscription

Customer support response times vary during peak periods

Best Use Cases

3Commas works best for experienced traders who value control and customization. If you actively manage positions across multiple exchanges and want sophisticated automation tools, this platform delivers exceptional value.

The Smart Trading Terminal alone justifies the subscription for active traders. The ability to set complex conditional orders saves time and improves risk management compared to basic exchange interfaces.

Cryptohopper: Best for Beginners and Strategy Marketplace

Best AI crypto trading bot

Cryptohopper positions itself as the most accessible entry point for traders new to automation. The platform emphasizes ease of use while still offering powerful features that grow with your experience level.

What sets Cryptohopper apart is its strategy marketplace. Users can browse, purchase, and deploy pre-configured trading strategies created by experienced traders. This feature eliminates the need to build strategies from scratch when starting out.

Key Features and Capabilities

Cryptohopper supports 12 major cryptocurrency exchanges including Binance, Coinbase, Kraken, and KuCoin. The platform focuses on providing essential automation tools without overwhelming new users with complexity.

Paper trading represents one of Cryptohopper’s most valuable features for beginners. This simulation mode lets you test strategies with virtual funds before risking real capital. You can experiment with different configurations and learn how bots operate in a risk-free environment.

Strategy marketplace with hundreds of pre-built trading strategies

Paper trading mode with virtual funds for risk-free testing

Trailing stop-loss and take-profit for optimized exits

Technical indicator integration including RSI, MACD, and Bollinger Bands

Social trading features to copy successful traders

Backtesting tools to evaluate strategy performance on historical data

Template system for quick bot configuration

Mobile app for monitoring and management on the go

Pricing Structure

Cryptohopper offers four pricing tiers starting with a free Pioneer plan. This entry-level option allows one bot with limited features – perfect for testing the platform. The Explorer plan costs $19 monthly with 15 positions, the Adventurer plan runs $49 monthly with 50 positions, and the Hero plan costs $99 monthly with unlimited positions.

The pricing model scales based on the number of simultaneous positions your bots can manage. Beginners typically start with Explorer, while active traders benefit from higher tiers. Annual subscriptions provide a 20% discount.

Advantages

Extremely beginner-friendly interface with guided setup

Strategy marketplace eliminates need to create strategies from scratch

Comprehensive paper trading for risk-free learning

Free plan available for testing platform capabilities

Active community with educational resources and tutorials

Good balance between simplicity and advanced features

Disadvantages

Position limits on lower-tier plans restrict scaling

Strategy marketplace requires additional purchases

Fewer exchange integrations compared to competitors

Advanced traders may find limitations in customization

Customer support primarily email-based on lower tiers

Best Use Cases

Cryptohopper excels as a learning platform for crypto trading automation. New users benefit from the intuitive interface, educational resources, and ability to deploy proven strategies without deep technical knowledge.

The free plan provides genuine value for testing purposes. You can explore how trading bots work, experiment with paper trading, and evaluate whether automation fits your trading style before committing financially.

Pionex: Best for Budget-Conscious Traders with Free Built-in Bots

Best AI crypto trading bot free

Pionex takes a different approach by functioning as both an exchange and a bot platform. Unlike third-party bot services, Pionex integrates 16 free built-in bots directly into its trading interface. This eliminates subscription fees entirely.

The platform charges only standard trading fees of 0.05% per transaction – significantly lower than most centralized exchanges. There are no monthly subscriptions, setup costs, or hidden charges for accessing bot functionality.

Key Features and Capabilities

Pionex provides 16 pre-configured bot types covering various strategies. The Grid Trading Bot handles range-bound markets, the DCA Bot executes dollar-cost averaging, and the Rebalancing Bot maintains portfolio allocations automatically.

Each bot includes recommended parameter settings based on market conditions. Beginners can deploy bots using suggested configurations, while experienced traders can customize parameters to match their specific strategies and risk tolerance.

16 built-in bots completely free with no subscription fees

Grid trading bots for both spot and futures markets

DCA bot with customizable investment intervals

Leveraged grid trading for amplified returns

Arbitrage bot for spot-futures price differences

Smart rebalancing to maintain target portfolio allocations

Trailing take-profit bot to maximize gains during trends

Integrated exchange with competitive trading fees

Pricing Structure

Pionex operates on a pure trading fee model without subscription charges. Users pay 0.05% maker and taker fees on all trades executed through bots. This represents approximately 50-70% lower fees compared to major exchanges like Binance or Coinbase.

The cost structure means you only pay when bots actively trade. During low-volatility periods when bots make fewer trades, costs decrease proportionally. There are no monthly minimums or platform fees.

Advantages

Zero subscription fees – completely free bot access

Extremely low trading fees at 0.05% per transaction

16 different bot types covering diverse strategies

Simple bot configuration with recommended parameters

Mobile app with full bot management capabilities

No need to manage external API keys

Built-in futures trading with leveraged grid bots

Disadvantages

Limited to Pionex exchange only – no multi-exchange support

Smaller selection of trading pairs compared to major exchanges

Less customization than dedicated bot platforms

Requires trust in a relatively newer exchange

Limited educational resources compared to competitors

Basic analytics and performance tracking

Best Use Cases

Pionex works perfectly for traders who want to test bot trading without financial commitment. The zero-subscription model removes barriers to entry and lets you experiment with automation at no additional cost beyond trading fees.

Budget-conscious traders benefit tremendously from Pionex’s fee structure. If you plan to trade frequently across multiple strategies, the savings on subscription fees and reduced trading costs add up significantly over time.

Bitsgap: Best for Multi-Exchange Trading and Arbitrage

Automated trading bots

Bitsgap specializes in unified trading across multiple exchanges simultaneously. The platform connects to over 25 exchanges including Binance, Coinbase, Kraken, Bitfinex, and Poloniex through a single interface.

This multi-exchange approach provides significant advantages. Traders can monitor prices across all platforms, identify arbitrage opportunities, and manage entire portfolios from one centralized dashboard without switching between exchange websites.

Key Features and Capabilities

Bitsgap’s unified trading terminal represents its core strength. You can place orders, monitor positions, and manage risk across multiple exchanges without juggling different interfaces. The terminal displays aggregated order books and real-time balances from all connected exchanges.

The platform offers specialized bots for different trading approaches. GRID bots automate range trading, DCA bots build positions over time, and arbitrage bots exploit price differences between exchanges automatically.

Unified interface managing 25+ exchanges from single dashboard

Advanced arbitrage bot identifying cross-exchange opportunities

GRID and DCA bots with extensive customization options

Smart orders combining multiple order types and conditions

Portfolio tracking and analytics across all connected exchanges

Demo mode with $10,000 virtual balance for strategy testing

Automated portfolio rebalancing to maintain target allocations

Real-time alerts for price movements and bot performance

Pricing Structure

Bitsgap offers three subscription tiers plus a free basic plan. The Basic plan costs $23 monthly with limited bot capabilities, the Advanced plan runs $63 monthly with unlimited bots, and the Pro plan costs $155 monthly with priority features and support.

All paid plans include a 14-day free trial – the longest trial period among major bot platforms. This extended trial lets you thoroughly evaluate the platform’s multi-exchange capabilities before committing financially.

Advantages

Exceptional multi-exchange support with 25+ platforms

Powerful unified trading terminal for cross-exchange management

Dedicated arbitrage bot for exploiting price differences

14-day free trial – longest in the industry

Comprehensive portfolio tracking across all exchanges

Strong security with read-only API key options

Regular platform updates with new exchange integrations

Disadvantages

Higher pricing compared to single-exchange solutions

Complex setup process connecting multiple exchanges

Arbitrage profits often minimal after fees and spreads

Requires funds distributed across multiple platforms

Learning curve for optimizing multi-exchange strategies

Customer support can be slow during high-traffic periods

Best Use Cases

Bitsgap serves traders who maintain accounts on multiple exchanges and want centralized management. If you trade different pairs across various platforms or seek arbitrage opportunities, this platform provides unmatched value.

Portfolio diversification across exchanges becomes simple with Bitsgap. Instead of logging into five different exchange websites daily, you access everything through one interface. This saves significant time and reduces management complexity.

TradeSanta: Best for Long-Term DCA Strategies and Mobile Trading

Free crypto trading bots

TradeSanta focuses on simplicity and long-term investment strategies. The platform emphasizes DCA (dollar-cost averaging) automation with mobile-first design that lets traders manage bots from anywhere.

Unlike platforms targeting day traders, TradeSanta caters to investors building positions over weeks and months. The bot configurations reflect this approach with settings optimized for gradual accumulation rather than rapid-fire trades.

Key Features and Capabilities

TradeSanta supports 10 major exchanges including Binance, Coinbase Pro, HitBTC, and OKX. The platform offers both long and short bot configurations, though long strategies receive more emphasis in the interface and documentation.

The mobile app delivers full functionality matching the web platform. You can create bots, modify parameters, monitor performance, and receive notifications all from your smartphone. This mobile-first approach suits traders who prefer managing investments on the go.

DCA-focused bots optimized for long-term accumulation

Technical indicator integration including MACD, RSI, and Bollinger Bands

Template marketplace with pre-configured strategies

Mobile apps for iOS and Android with full feature parity

Telegram notifications for bot activity and performance alerts

Trailing buy and sell orders to optimize entry and exit prices

Stop-loss and take-profit conditions for risk management

Backtesting functionality on historical market data

Pricing Structure

TradeSanta offers four pricing tiers starting with a limited free plan. The Basic plan costs $18 monthly supporting 49 bot cycles, the Advanced plan runs $32 monthly with 149 cycles, and the Maximum plan costs $50 monthly with unlimited bot cycles.

Bot cycles determine how many times bots can complete full buy-sell sequences within the billing period. Long-term DCA strategies typically use fewer cycles than active trading approaches, making lower tiers sufficient for many users.

Advantages

Excellent mobile app with full feature access

Very affordable pricing starting at $18 monthly

Simple interface ideal for DCA strategies

Template marketplace with proven configurations

Telegram integration for real-time notifications

Good customer support with responsive team

Regular platform updates and improvements

Disadvantages

Limited advanced features compared to competitors

Fewer exchange integrations than market leaders

Bot cycle limits restrict active trading strategies

Basic analytics and performance tracking

No paper trading mode for risk-free testing

Limited customization options for complex strategies

Best Use Cases

TradeSanta excels for investors focused on building crypto positions through consistent, automated purchases. If you plan to accumulate Bitcoin, Ethereum, or altcoins over months using DCA strategies, this platform provides everything needed without unnecessary complexity.

Mobile-focused traders appreciate TradeSanta’s excellent app experience. You can monitor portfolio performance during commutes, adjust bot parameters while traveling, and receive instant notifications about important trading events – all from your phone.

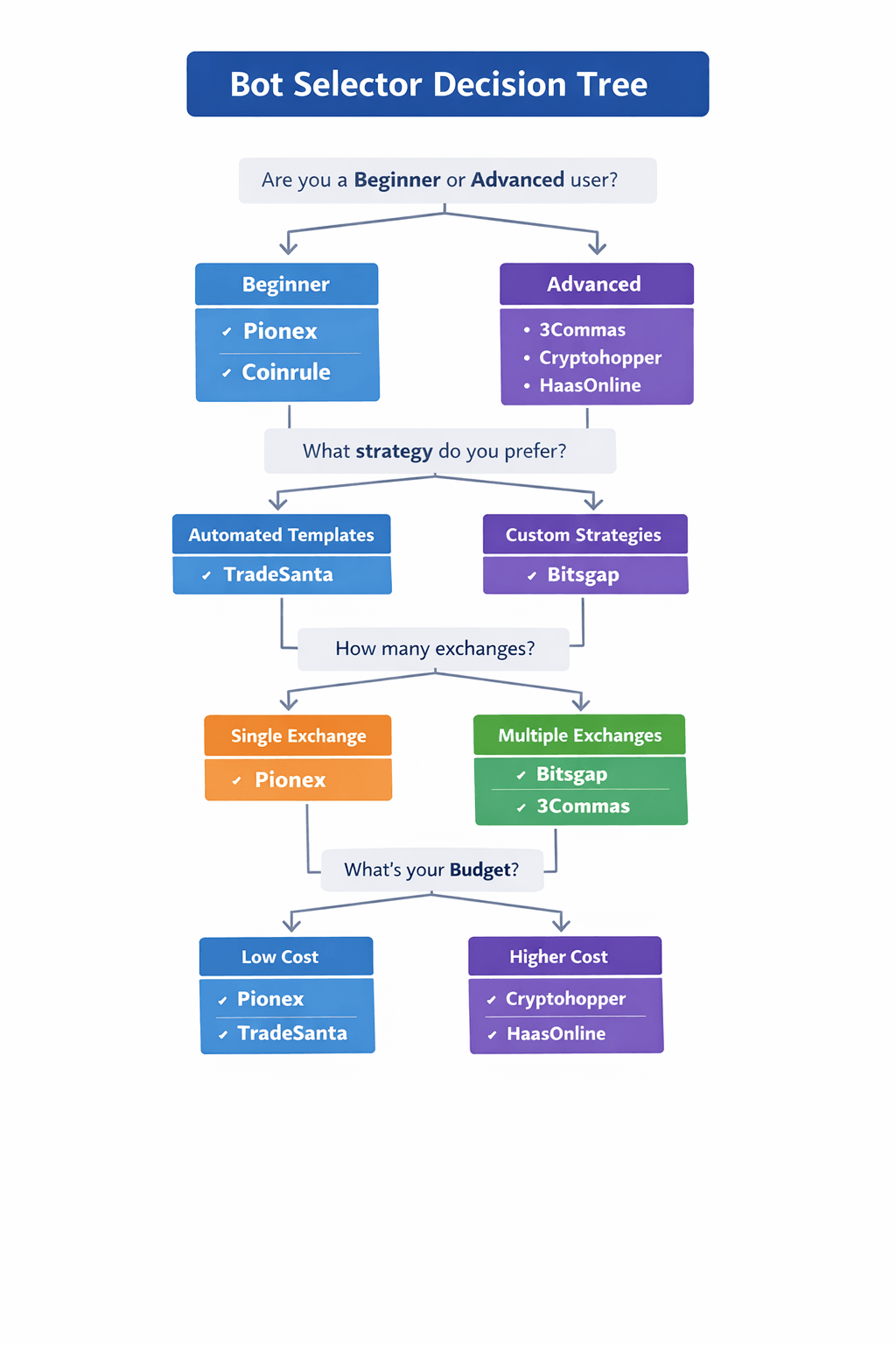
How to Choose the Right Crypto Trading Bot for Your Needs

Best AI crypto trading bot free

Selecting the best crypto trading bot depends on your specific situation, goals, and experience level. No single platform works perfectly for everyone. Understanding your priorities helps narrow options to the most suitable choice.

Assess Your Experience Level

Beginners should prioritize ease of use over advanced features. Platforms like Cryptohopper and Pionex offer intuitive interfaces with guided setup processes. These services help you start automating trades without requiring deep technical knowledge or trading expertise.

Advanced traders benefit from platforms offering extensive customization. 3Commas and Bitsgap provide sophisticated tools for building complex strategies, managing risk precisely, and optimizing performance across market conditions. The learning curve is steeper but the control is unmatched.

Consider Your Budget Constraints

Budget plays a significant role in bot selection. Pionex eliminates subscription costs entirely by charging only trading fees. This makes it ideal for testing automation or trading with smaller capital where monthly fees would consume too much of potential profits.

Subscription-based platforms make sense when features justify the cost. If you need advanced tools, multi-exchange support, or specialized bot types, paying $20-100 monthly for the right platform delivers better results than using limited free options.

Questions to Ask Yourself

What is my primary trading goal – accumulation or active trading?

How much time can I dedicate to monitoring and adjusting bots?

Do I trade on multiple exchanges or stick to one platform?

What is my risk tolerance and position sizing approach?

Do I prefer ready-made strategies or custom configurations?

How important is mobile access for my trading routine?

Platform Selection Criteria

Supported exchanges matching your preferred platforms

Bot types aligning with your trading strategies

Pricing structure fitting your budget and trading volume

User interface complexity matching your experience

Security features protecting your API keys and data

Customer support quality and availability

Match Bots to Your Trading Strategy

Different bots excel at different strategies. Grid bots work best in sideways markets with clear support and resistance levels. DCA bots suit long-term accumulation during bear markets or consolidation periods. Arbitrage bots require capital across multiple exchanges and profit from brief pricing inefficiencies.

Consider which strategies align with your market outlook and available capital. If you believe Bitcoin will trade between $60,000 and $70,000 for several months, a grid bot captures profits from that range. If you expect gradual appreciation over years, DCA automation builds positions systematically.

Evaluate Exchange Compatibility

Verify that your preferred bot platform supports the exchanges where you maintain accounts. Most bots integrate with major platforms like Binance and Coinbase, but smaller exchanges may have limited support.

Multi-exchange traders need platforms like Bitsgap that manage numerous connections simultaneously. Single-exchange traders can use more specialized solutions or even integrated exchange-bots like Pionex without worrying about compatibility issues.

Important Consideration: Start with paper trading or demo accounts when possible. Testing strategies with virtual funds reveals how bots perform without risking capital. Most platforms offer trial periods – use them to evaluate performance before committing financially.

Essential Features to Look for in Crypto Trading Bots

Understanding which features matter most helps you evaluate platforms effectively. Some capabilities are essential for all users, while others provide value only for specific trading approaches.

Critical Security Features

Security should be your top priority when connecting bots to exchange accounts. Look for platforms that use encrypted API key storage, support read-only keys for monitoring, and never request withdrawal permissions.

Two-factor authentication on the bot platform itself adds another security layer. Even if someone compromises your bot account credentials, they cannot access it without your authentication device. IP whitelisting further restricts access to authorized locations.

Encrypted API key storage protecting connection credentials

Read-only API support for monitoring without trading permissions

Two-factor authentication for bot platform access

IP whitelisting to restrict account access by location

No withdrawal permissions required by bots

Regular security audits and transparency reports

Risk Management Tools

Effective risk management determines the difference between profitable automation and devastating losses. Essential tools include stop-loss orders that automatically exit positions when prices fall to specified levels, preventing catastrophic drawdowns.

Position sizing controls limit how much capital each bot commits to individual trades. This prevents over-leveraging and ensures diversification across multiple positions. Daily loss limits stop bots after reaching maximum acceptable losses for the day.

Strategy Configuration Flexibility

The ability to customize bot behavior separates basic from advanced platforms. Look for support of multiple technical indicators like RSI, MACD, and moving averages. These indicators help bots identify entry and exit signals based on market conditions.

Conditional order logic lets you create complex rules. For example, you might configure a bot to buy only when RSI falls below 30 AND price crosses above the 50-day moving average. This flexibility enables sophisticated strategies matching your trading philosophy.

Performance Tracking and Analytics

Comprehensive analytics help you understand what’s working and what needs adjustment. Track metrics like total profit/loss, win rate percentage, average trade duration, and maximum drawdown. These data points reveal strategy effectiveness over time.

Historical performance charts show how bots performed during different market conditions. This helps you identify which strategies work in trending markets versus ranging markets, allowing you to activate appropriate bots based on current conditions.

 

Understanding Common Bot Trading Strategies

Crypto trading bots

Trading bots employ various strategies to generate profits across different market conditions. Understanding these approaches helps you select the right bot configuration for current market environments.

Grid Trading Strategy

Grid trading places buy and sell orders at predetermined intervals above and below current price. Imagine a grid of orders spanning from $60,000 to $70,000 for Bitcoin, with buy orders every $500 below current price and sell orders every $500 above.

As price fluctuates within this range, the bot automatically buys when price drops and sells when price rises. Each completed cycle captures profit from the price movement. Grid strategies work best in ranging markets with clear boundaries.

Grid bots require careful parameter selection. The price range should encompass expected volatility without being so wide that orders never execute. Grid spacing determines trade frequency – tighter spacing means more trades but smaller per-trade profits.

Dollar-Cost Averaging (DCA) Strategy

DCA bots invest fixed amounts at regular intervals regardless of price. This strategy removes the challenge of timing market entries perfectly. Instead of trying to buy the absolute bottom, DCA accumulates positions steadily over time.

The automation advantage comes from consistency. A DCA bot continues buying during market downturns when emotional fear often prevents manual purchases. This discipline often results in better average entry prices than attempting to time the market.

Advanced DCA configurations include safety orders that increase position size when prices fall below initial entry. This averaging down approach can improve overall cost basis, though it requires sufficient capital to fund additional purchases during drawdowns.

Arbitrage Strategy

Arbitrage exploits price differences for the same asset across different exchanges. If Bitcoin trades at $65,000 on Exchange A but $65,200 on Exchange B, an arbitrage bot simultaneously buys on A and sells on B, capturing the $200 difference.

These opportunities exist briefly due to temporary liquidity imbalances or delayed price updates between platforms. Speed is critical – prices often converge within seconds. Automated bots can identify and execute arbitrage faster than manual traders.

Arbitrage profitability depends on transaction fees, withdrawal fees, and transfer times between exchanges. After accounting for costs, many arbitrage opportunities yield minimal profits. This strategy works best with significant capital where small percentage gains translate to meaningful absolute profits.

Trend-Following Strategy

Trend-following bots identify market momentum and enter positions aligned with the prevailing direction. These bots use technical indicators to determine trend strength and direction before executing trades.

Common indicators include moving average crossovers, RSI momentum readings, and MACD signals. A bot might buy when the 50-day moving average crosses above the 200-day average, signaling a potential uptrend, then sell when the reverse occurs.

Trend strategies require patience during choppy markets where indicators generate false signals. They perform best during sustained directional movements but can suffer losses during consolidation periods with frequent reversals.

Grid Trading

Best suited for sideways markets with defined ranges. Requires setting appropriate grid boundaries and spacing.

Profits from volatility within ranges

Works in non-trending markets

Requires range boundary identification

Risk of losses in strong breakouts

Arbitrage

Captures price discrepancies across exchanges. Requires capital on multiple platforms and fast execution.

Profits from pricing inefficiencies

Market-neutral approach

Minimal directional risk

Profit margins often small

DCA Strategy

Ideal for long-term accumulation and bear markets. Removes timing pressure through consistent investing.

Eliminates market timing concerns

Builds positions systematically

Averages out price volatility

Requires conviction in long-term value

Trend Following

Rides market momentum in trending conditions. Uses technical indicators for entry and exit signals.

Captures sustained directional moves

Follows market momentum

Uses technical analysis signals

Struggles in ranging markets

Important Risks and Considerations When Using Trading Bots

While trading bots offer significant advantages, they also carry risks that every user must understand. Automation doesn’t guarantee profits, and improper configuration can amplify losses rather than prevent them.

Market Risk and Volatility

Bots cannot predict market direction. They execute predefined strategies based on current data, but unexpected events can trigger rapid price movements that overwhelm bot logic. Flash crashes, regulatory announcements, or major hacks can cause losses before bots adjust.

Extreme volatility can also cause slippage where executed prices differ significantly from expected prices. During high-volume periods, orders might fill at worse prices than bot calculations anticipated, reducing profitability or increasing losses.

Critical Warning: Never invest more capital into bot trading than you can afford to lose completely. Bots amplify both gains and losses through automation. Start with small amounts while learning how bots perform across different market conditions.

Technical Failures and Downtime

Bot platforms experience occasional technical issues. Server outages, API connection failures, or software bugs can prevent bots from executing trades as programmed. During critical market moments, these failures might cause missed opportunities or unprotected positions.

Exchange API downtime creates additional risk. When exchanges experience technical problems, bots cannot access market data or place orders. Positions may remain open without stop-loss protection during volatile periods, exposing you to larger-than-expected losses.

Security Vulnerabilities

Connecting bots to exchange accounts through API keys creates security considerations. If someone gains access to your API keys, they can potentially execute trades on your behalf. Always use API keys with trading permissions only, never withdrawal permissions.

Bot platform security breaches pose risks as well. Choose established platforms with strong security track records. Enable two-factor authentication on both your exchange accounts and bot platform accounts for maximum protection.

Use unique, complex passwords for bot platform accounts

Enable two-factor authentication on all accounts

Create API keys with minimum required permissions

Never share API keys or secrets with anyone

Regularly review and rotate API keys

Monitor bot activity for unauthorized trades

Withdraw funds to secure wallets regularly

Strategy Optimization Challenges

Finding profitable bot configurations requires testing and adjustment. Strategies that worked historically might fail in current market conditions. Overfitting strategies to past data often produces poor real-world performance.

Backtesting provides valuable insights but doesn’t guarantee future results. Markets evolve, and strategies need continuous monitoring and refinement. Expect a learning period where you test different approaches before finding consistent profitability.

Regulatory and Tax Implications

Automated trading generates numerous transactions that create tax reporting obligations. Each bot trade may constitute a taxable event requiring documentation. High-frequency strategies produce extensive transaction histories that complicate tax filing.

Regulatory environments for crypto trading continue evolving. Some jurisdictions impose restrictions on automated trading or leverage usage. Verify that bot trading complies with regulations in your location before starting.

Tax Management Tip: Use crypto tax software to track bot trading activity automatically. Services integrate with exchanges through APIs to import transaction histories, calculate gains/losses, and generate tax reports. This saves enormous time compared to manual record-keeping.

Final Thoughts: Choosing the Best Crypto Trading Bot for 2026

The best crypto trading bots in 2026 offer powerful automation tools that help traders capitalize on market opportunities around the clock. From the comprehensive features of 3Commas to the beginner-friendly approach of Cryptohopper and the zero-subscription model of Pionex, each platform serves distinct needs, including advanced solutions like CryptoMEVBot.

Your ideal choice depends on experience level, budget, trading style, and specific requirements. Beginners benefit most from platforms emphasizing simplicity and education like Cryptohopper or Pionex. Advanced traders seeking maximum control and customization find value in 3Commas, Bitsgap, or CryptoMEVBot. Budget-conscious traders appreciate Pionex’s fee-only model while multi-exchange traders need Bitsgap’s unified management.

Remember that trading bots are tools, not magic solutions. Success requires understanding market dynamics, implementing proper risk management, and continuously refining strategies based on performance. Start small, test thoroughly, and scale gradually as confidence and experience grow.

Key Takeaway: The most important factor isn’t which bot you choose – it’s how you configure, monitor, and adapt it to changing market conditions. Even the best platform fails without proper strategy and risk management. Focus on education, start conservatively, and prioritize learning over aggressive profit-seeking initially.

Crypto trading automation offers genuine advantages for those willing to invest time understanding how bots work. The platforms reviewed in this guide provide robust solutions for various trading approaches. Evaluate your specific needs, test platforms through free trials, and choose the option that best aligns with your goals and experience level.

The crypto market continues evolving rapidly. Stay informed about platform updates, new features, and emerging best practices. Join communities, learn from experienced users, and never stop improving your automation strategies. With the right approach and platform, trading bots can become valuable tools in your crypto investing journey.

Ready to Start Your Crypto Trading?

Choose one of our recommended platforms and begin your journey into crypto trading. Remember to start small, test thoroughly, and scale gradually as you gain confidence.